Танку Т-90 серьёзно нарастили точность стрельбы на ходу

Разработка академии Хрулёва повысит точность целеуказания боевой машины

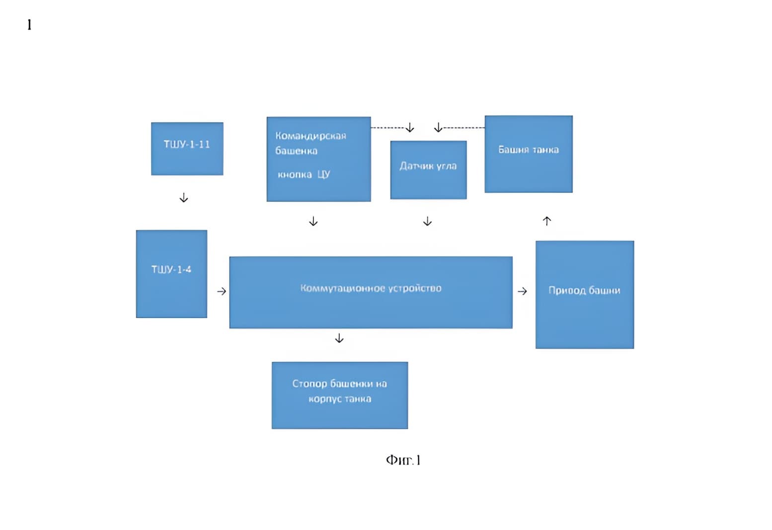
Военная академия материально-технического обеспечения имени генерала армии А.В. Хрулёва запатентовала устройство измерения угла поворота башни в инерциальной системе координат. Разработка направлена на повышение точности наведения, в том числе при стрельбе на ходу на танках семейства Т-90.

Пушка Т-90
Пушка Т-90

В основе решения — вибрационный гиротахометр с электронным интегратором, который фиксирует реальный угол поворота башни независимо от движения корпуса.

При движении по пересечённой местности возникают ошибки наведения из-за колебаний корпуса. В момент разворота башни стабилизация ограничена, и корпус может уводить её от цели.

Новая система измеряет суммарный угол в инерциальной системе координат и в реальном времени сравнивает его с заданным направлением — от прицелов или комплекса «Штора-1». Поворот прекращается точно в момент совпадения.

Инженеры Хрулёва подчеркнули, что решение снижает ошибки наведения при манёврах и ускоряет вывод прицела на цель без участия экипажа. Это особенно важно для режимов автоматического реагирования на лазерное облучение.

Читайте ещё материалы по теме:

Источники:
ФИПС

Сейчас на главной