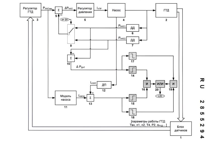
Пермское предприятие «ОДК-УМПО» разработало новый способ управления подачей топлива в газотурбинный двигатель, который повышает надёжность его работы при сбоях датчиков давления. Перспективная задумка предназначена для систем автоматического управления авиационных агрегатов.
Проблема, которую решает изобретение, хорошо известна в отрасли. При некорректных показаниях датчика давления топлива система может начать работать неправильно. Это приводит либо к избыточному давлению и перегреву топлива, либо к его недостаточной подаче — вплоть до остановки двигателя.
Новый способ предусматривает одновременное использование двух датчиков давления. Система постоянно сравнивает их показания между собой и дополнительно сверяет их с расчётной моделью положения регулирующего элемента насоса. Если обнаруживается расхождение, автоматически формируется сигнал об отказе одного из датчиков.
В случае сбоя управление мгновенно переключается на исправный канал, и подача топлива продолжается без нарушения режима работы двигателя. При этом логика контроля учитывает как превышение, так и занижение показаний, что позволяет выявлять параметрические отказы.
Читайте ещё материалы по теме:
- Нанотехнологии в авиации: ресурс лопаток двигателя ПД-14 увеличили кратно
- На Урале создали топливный бак, который не боится вакуума и невесомости
- Генеральный конструктор предложил новую альтернативу Starlink без спутников
Сейчас на главной
Личный кабинет, функционал подачи декларации 3-НДФЛ и формирования ЕНС работают в штатном режиме
Мельница и электросепарация подняли эффективность извлечения лопарита до 96%
Петербургские власти инвестируют в предприятие средства казначейского кредита
Восстановление TLS-сертификата и возврат в магазин приложений Apple под вопросом
Тяжёлая техника США оказалась капризной в обслуживании и слабой на чернозёме
На заводе подтвердили, что спрос на эти модели сохраняется, несмотря на запуск новых машин Sollers
Инновационные полувагоны на 25 тонна-сил удержали долю на обвалившемся рынке
Новые заслонки регулируют подачу воздуха в жаровую трубу, повышая эффективность двигателя
Переговоры Караника и Баканова идут на фоне успешного дебюта Василевской на МКС
Материал не горит, не ржавеет и легко режется в аварийных ситуациях
Второй луч Т2 связал восток и юг с интервалом шесть минут на «Витязях» и «Львятах»
SMS-коды для входа не приходят с осени 2025 года